Introduction
Mercanet is a secure multi-channel e-commerce payment solution that complies with the PCI DSS standard. It allows you to accept and manage payment transactions by taking into account business rules related to your activity (payment upon shipping, deferred payment, recurring payment, payment in instalments, etc.).
The purpose of this document is to explain the the Bancontact means of payment integration into Mercanet.
Who does this document target?
This document is intended to help you implement the the Bancontact means of payment on your e-commerce site.
It includes:
- functional information for you
- implementation instructions for your technical team
To get an overview of the Mercanet solution, we advise you to consult the following documents:
- Functional presentation
- Functionality set-up guide
Understanding Bancontact payments with Mercanet
General principles
Bancontact is the market leader in electronic payments in Belgium. The Bancontact card is the Belgian national card.
To pay with a Bancontact card, cardholders have to provide their card details, namely:
- card number
- expiry date
- some co-branded Bancontact cards also have a security code (Bancontact/VPay and Bancontact/Maestro cards). It is not necessary to enter this code to make a Bancontact payment.
The 3-D Secure authentication is generally mandatory in order to finalise an online Bancontact payment. Any payment transaction is subject to cardholder authentication. This process involves both the card issuer bank as well as the network.
Therefore, you will have to subscribe to the 3-D Secure programme.
Acceptance rules
Available functionalities
| Payment channels | ||
|---|---|---|
| Internet | V | Default payment channel |
| MOTO | X | |
| Fax | X | |
| IVS | X | |
| Means of payment | ||
|---|---|---|
| Immediate payment | V | Default method |
| End-of-day payment | X | |
| Deferred payment | X | |
| Payment upon shipping | X | |
| Payment in instalments | X | |
| Subscription payment | V | |
| Batch payment | X | |
| OneClick payment | V | |
| Currency management | ||
|---|---|---|
| Multicurrency acceptance | X | EURO only |
| Currency settlement | X | EURO only |
Payment pages
The customer selects the Bancontact means of payment.
They are then redirected to their required information entry page:
The payment ticket is displayed, then the customer returns to your website.
Signing your Bancontact acceptance contract
In order to offer the Bancontact means of payment on your website, you have to sign an acceptance contract with Worldline Acquiring Belgium. Thereafter, you transmit us the contract number for recording in our information system.
These means of payment are also co-badged with Maestro and soon with V-Pay (Visa debit), which means that they can be accepted as international Maestro or Visa cards.
Making a Bancontact payment
Mercanet offers you three solutions to integrate the Bancontact mean of payment:
- Paypage which directly acts as the payment interface with customers via their web browser.
- Office (M2M) which gives you the possibility to display your payment pages and works through a server-to-server dialog.
- Office Batch which allows you to process batch payments.
For Bancontact payments, it is not allowed to defer the remittance. You cannot adjust the date of funds transfers (immediate payment).
The diagram below explains the different transaction statuses according to the chosen capture mode:

Making a Bancontact payment with Paypage
The payment process for Paypage is described below:

Setting the payment request
The following fields have a particular behaviour:
| Field name | Remarks/rules |
|---|---|
statementReference |
The value sent will appear on your account
statement. The allowed characters are [a-zA-Z0-9 / \ +
=.]. |
orderId |
In order to be compatible with the BXAP protocol, the field
must not exceed 30 characters. Any value longer than 30
characters will be truncated. The allowed characters are
[a-zA-Z0-9 / \ + =.]. |
fraudData.bypass3DS |
WIP_BANCONTACT if you wish to deactivate the 3-D Secure authentication for a OneClick Bancontact payment. |
Analysing the response
The following table summarises the different response cases to be processed:
| Status | Response fields | Action to take |
|---|---|---|
| Payment accepted | acquirerResponseCode = 00
authorisationId = (cf. the
Data Dictionary).maskedPan = (cf. the Data
Dictionary).panExpiryDate = (cf. the Data
Dictionary).paymentMeanBrand =
BCMCpaymentMeanType =
CARDresponseCode =
00 |
You can deliver the order. |
| OneClick payment accepted | acquirerResponseCode = 00
authorisationId = (cf. the
Data Dictionary).
maskedPan = (cf. the Data
Dictionary).panExpiryDate = (cf. the Data
Dictionary).paymentMeanBrand =
BCMCpaymentMeanType =
CARDresponseCode =
00 |
You can deliver the order. |
| Pending transaction | responseCode = 60
|
You must wait until you receive the second automatic response for this transaction to know its final status and whether you can ship the goods. If you do not receive the automatic response, you will need to check the transactions report regularly. |
| Acquirer refusal | acquirerResponseCode = (cf.
the Data Dictionary).responseCode =
05 |
The authorisation is refused for a reason unrelated to
fraud. If you have not opted for the "new payment attempt"
option (please read the Functionality
set-up Guide for more details), you can suggest that your
customer pay with another means of payment by generating a new
request. |
| Refusal due to the number of attempts reached | responseCode = 75 |
The customer has made several attempts that have all failed. |
| Refusal due to a technical issue | acquirerResponseCode = 90-98
responseCode = 90, 99
|
Temporary technical issue when processing the transaction. Suggest that your customer redo a payment later. |
For the complete response codes (responseCode) and acquirer response
codes (acquirerResponseCode), please refer
to the Data dictionary.
Making a Bancontact payment with Office (M2M)
The payment process for Office (M2M) is described below:

Setting the payment request
Bancontact payments can be initiated using the cardCheckEnrollment function of the
CheckOut service.
The following fields are used to send information specific to this means of payment:
| Field name | Remarks/rules |
|---|---|
| cardNumber | Mandatory |
| cardExpiryDate | Mandatory |
| cardCSCValue | Optional |
| orderId | In order to be compatible with the BXAP protocol, the field
must not exceed 30 characters. Any value longer than 30
characters will be truncated. The allowed characters are
[a-zA-Z0-9 / \ + =.]. |
| paymentMeanBrand | Must be populated with BCMC. |
| statementReference | The value sent will appear on your account
statement. The allowed characters are [a-zA-Z0-9 / \ +
=.]. |
For more information, please refer to the 3-D Secure guide on Office (M2M) connector to implement the other steps of a 3-D Secure payment.
Analysing the response
The following table summarises the different response cases to be processed:
| Status | Response fields | Action to take |
|---|---|---|
| Payment accepted | acquirerResponseCode = 00
authorisationId = (cf. the
Data Dictionary).paymentMeanBrand =
BCMCresponseCode =
00 |
You can deliver the order. |
| Pending transaction |
responseCode = 60
|
The transaction is still being processed. You will need to check the transactions report regularly to know its final status. |
| Acquirer refusal | acquirerResponseCode = (cf.
the Data Dictionary).responseCode =
05 |
The authorisation is refused for a reason unrelated to fraud, you can suggest that your customer pay with another means of payment by generating a new request. |
| Refusal due to a technical issue | acquirerResponseCode = 90-98
responseCode = 90, 99
|
Temporary technical issue when processing the transaction. Suggest that your customer redo a payment later. |
For the complete response codes (responseCode) and acquirer response
codes (acquirerResponseCode), please refer
to the Data dictionary.
Please refer to 3-D Secure guide to analyse the authentication information.
Managing your Bancontact transactions
Available cash operations
The following operations are available on Bancontact transactions:
| Cash management | ||
|---|---|---|
| Cancellation | X | |
| Validation | X | |
| Refund | V | Refund available on the
total or partial amount of the transaction. Maximum
amount allowed per refund: €3,000 (several partial refunds
required for any transaction over €3,000). |
| Duplication | V | |
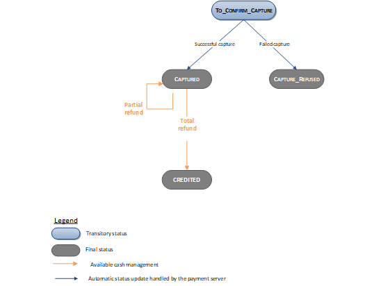
The diagram below explains which cash management operation is available when a transaction is in a given status:

Viewing your Bancontact transactions
Reports
The reports provided by Mercanet allow you to have a comprehensive and consolidated view of your transactions, cash operations, accounts and chargebacks. You can use this information to improve your information system.
The availability of Bancontact transactions for each type of report is summarised in the table below:
| Reports availability | |
|---|---|
| Transactions report | V |
| Operations report | V |
| Reconciliations report | X |
| Chargebacks report | X |
Mercanet Back Office
You can view your Bancontact transactions and perform various cash management operations with Mercanet Back Office.

